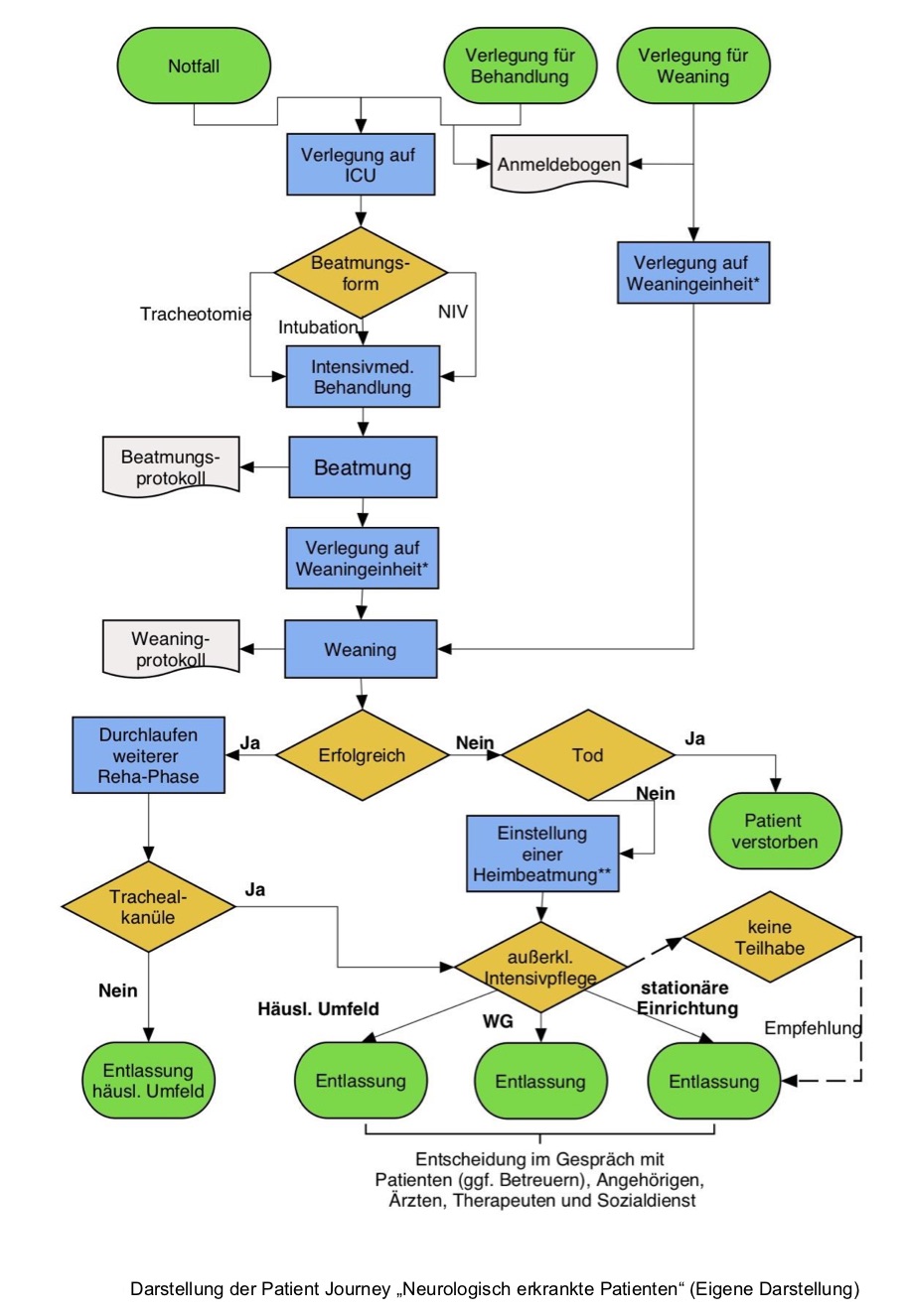
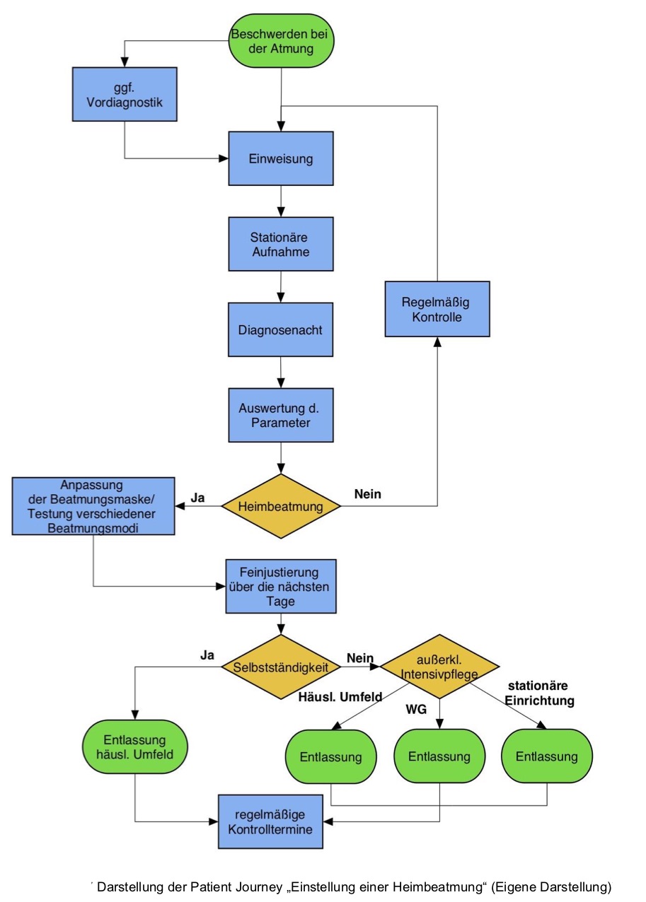
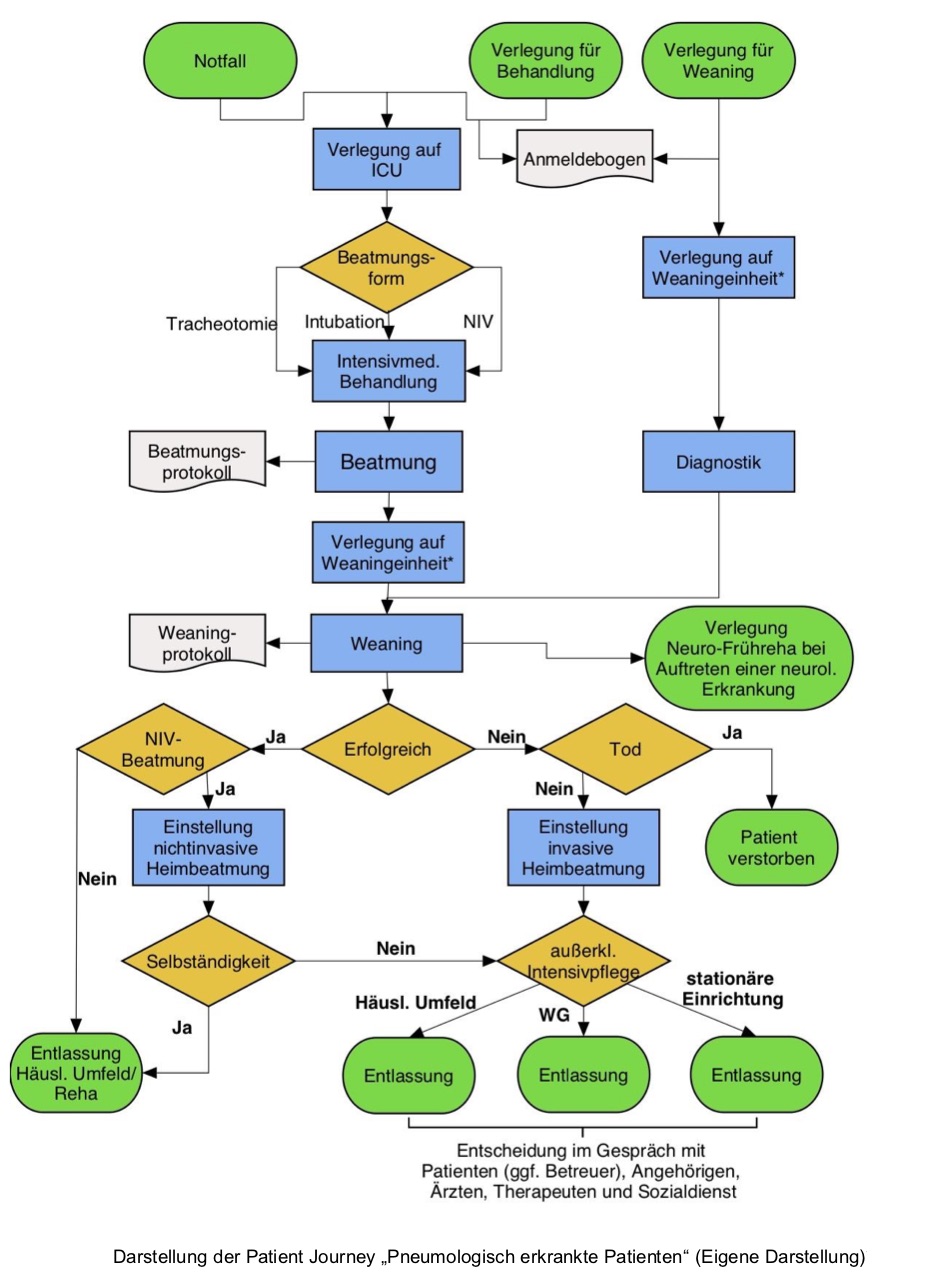
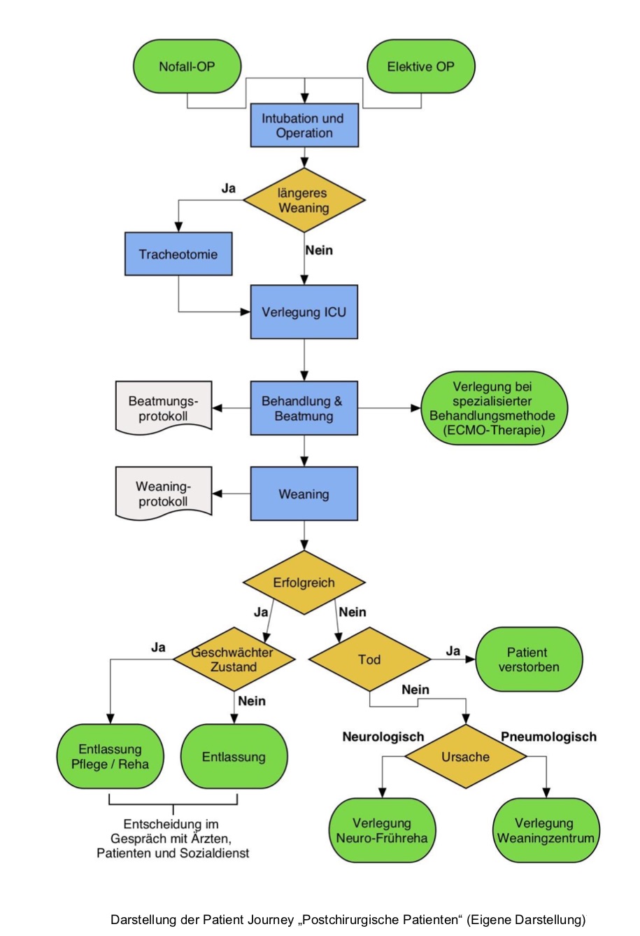
Kevin Grewe hat sich im Rahmen seines Masterstudium „Management in der Gesundheitsversorgung“ mit dem Weg von der Intensivmedizin und -pflege vom Akutkrankenhaus bis zu außerklinischer Intensivpflege beschäftigt und eine Bewertung der aktuellen Systematik vorgenommen.
Start Aktuelle Systematik in der AIP






